But
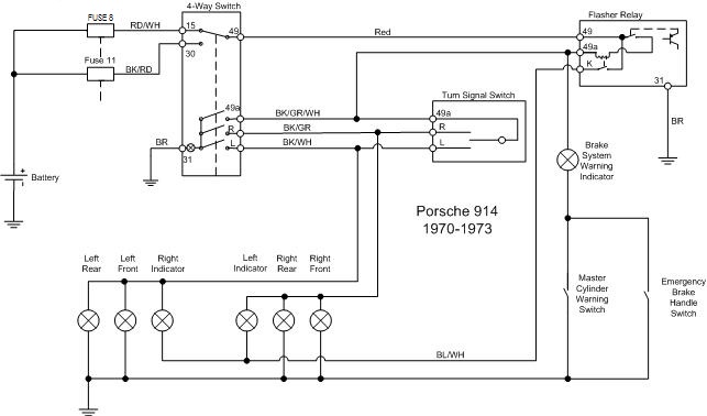
I've traced the flow of current from the fuse panel (red with white stripe) to the hazard switch, from there (red) to the relay and from there to the turn signal indicators (blue with white stripe).
47 is the relay
31 is the hazard switch
22 is the turn signal lights
26 is the steering column switch
Click to view attachment
I have two relays and both seem to work fine. When I pull out the hazard switch the indicators and lights all blink. When I set the turn signal that side blinks.
I have two hazard switches and both behave the same way. As soon as I connect the red and red/white wires the turn signal indicators come on.
With the knob pushed in, I have continuity between the red/white (power in) and the red (power out to the relay).
With the knob pulled out, I have continuity between the black/red (power in) and the red (power out to the relay).
More information:
I have cleaned all grounding studs.
I disassembled one of the relays and cleaned it.
If I disconnect all of the wires from the hazard switch except for the red/white and the red, the signal indicators come on and stay on. Doesn't this mean that my relay is bad? It should be getting power so that it can feed the turn signal indicators when the turn signals are set.
It seems that the relay is allowing the input power to the blue/white wires when it shouldn't.
If so, is there a good way to test or repair them?
Thanks in advance for any advice.
George
