|
|

|
Porsche, and the Porsche crest are registered trademarks of Dr. Ing. h.c. F. Porsche AG.
This site is not affiliated with Porsche in any way. Its only purpose is to provide an online forum for car enthusiasts. All other trademarks are property of their respective owners. |
|
|
![]() ![]() |
| HiroProtagonist |
Mar 15 2026, 03:00 PM
Post
#1
|
|
Newbie ![]() Group: Members Posts: 11 Joined: 28-January 26 From: Portland Oregon Member No.: 29,208 Region Association: Pacific Northwest |
Hey all,
My blinkers are slowly failing, and I can hear the relay slowly click when I try to turn them on, but they don't actually flash and the lights on the dash don't respond. Hazards DO cause the lights to flash, but still no dash lights. Tested out a new solid state relay and it didn't fix it. It's both sides of the blinkers, so I don't think it's a bad ground at any of the corners, but maybe I'm wrong. Would love any thoughts on what to check! |
| Spoke |
Mar 15 2026, 08:11 PM
Post
#2
|
|
Jerry ![]() ![]() ![]() ![]() ![]() Group: Members Posts: 7,360 Joined: 29-October 04 From: Allentown, PA Member No.: 3,031 Region Association: None
|
Hey all, My blinkers are slowly failing, and I can hear the relay slowly click when I try to turn them on, but they don't actually flash and the lights on the dash don't respond. Hazards DO cause the lights to flash, but still no dash lights. Tested out a new solid state relay and it didn't fix it. It's both sides of the blinkers, so I don't think it's a bad ground at any of the corners, but maybe I'm wrong. Would love any thoughts on what to check! It sounds like your flasher relay is failing. Have the turnsignals worked normally before? Is this behavior new? What year is your 914? Does your tach have separate L and R turnsignal indicators? |
| HiroProtagonist |
Mar 15 2026, 10:16 PM
Post
#3
|
|
Newbie ![]() Group: Members Posts: 11 Joined: 28-January 26 From: Portland Oregon Member No.: 29,208 Region Association: Pacific Northwest |
It sounds like your flasher relay is failing. Have the turnsignals worked normally before? Is this behavior new? What year is your 914? Does your tach have separate L and R turnsignal indicators? Behavior is new, turn signals did work before. The car is 1970, and the L/R indicators are not separate. I thought the relay was failing as well, but we swapped in a new one (solid state) and it didn't work either! |
| Spoke |
Mar 17 2026, 05:46 AM
Post
#4
|
|
Jerry ![]() ![]() ![]() ![]() ![]() Group: Members Posts: 7,360 Joined: 29-October 04 From: Allentown, PA Member No.: 3,031 Region Association: None
|
Behavior is new, turn signals did work before. The car is 1970, and the L/R indicators are not separate. I thought the relay was failing as well, but we swapped in a new one (solid state) and it didn't work either! So the L/R indicators on a '70 flash together? That's a sign that the secondary coil in the flasher relay is weak. Do you have a part number for the new solid state flasher relay? I wasn't aware of a solid state flasher relay. EP26 can be substituted for the 914 OEM flasher relay. EP26 is LED compatible if you go that way. |
| HiroProtagonist |
Mar 17 2026, 09:55 AM
Post
#5
|
|
Newbie ![]() Group: Members Posts: 11 Joined: 28-January 26 From: Portland Oregon Member No.: 29,208 Region Association: Pacific Northwest |
Behavior is new, turn signals did work before. The car is 1970, and the L/R indicators are not separate. I thought the relay was failing as well, but we swapped in a new one (solid state) and it didn't work either! So the L/R indicators on a '70 flash together? That's a sign that the secondary coil in the flasher relay is weak. Do you have a part number for the new solid state flasher relay? I wasn't aware of a solid state flasher relay. EP26 can be substituted for the 914 OEM flasher relay. EP26 is LED compatible if you go that way. Awesome, I'll just order one of those! My mechanic had a relay he tested with that was new, but could be that something was awry with it. At this point I just need the blinkers to work and either way the relay seems like the first step to make sure it's good. Ordering one now! |
| Spoke |
Mar 17 2026, 10:00 AM
Post
#6
|
|
Jerry ![]() ![]() ![]() ![]() ![]() Group: Members Posts: 7,360 Joined: 29-October 04 From: Allentown, PA Member No.: 3,031 Region Association: None
|
Behavior is new, turn signals did work before. The car is 1970, and the L/R indicators are not separate. I thought the relay was failing as well, but we swapped in a new one (solid state) and it didn't work either! So the L/R indicators on a '70 flash together? That's a sign that the secondary coil in the flasher relay is weak. Do you have a part number for the new solid state flasher relay? I wasn't aware of a solid state flasher relay. EP26 can be substituted for the 914 OEM flasher relay. EP26 is LED compatible if you go that way. Awesome, I'll just order one of those! My mechanic had a relay he tested with that was new, but could be that something was awry with it. At this point I just need the blinkers to work and either way the relay seems like the first step to make sure it's good. Ordering one now! EP26 is manufactured w/o any connection to the C2 pin since it is used differently in some vehicles. It is easy to mod the C2 pin to allow it to work in your 914. I have instructions on my website on how to do the mod. |
| HiroProtagonist |
Mar 17 2026, 11:51 AM
Post
#7
|
|
Newbie ![]() Group: Members Posts: 11 Joined: 28-January 26 From: Portland Oregon Member No.: 29,208 Region Association: Pacific Northwest |
Behavior is new, turn signals did work before. The car is 1970, and the L/R indicators are not separate. I thought the relay was failing as well, but we swapped in a new one (solid state) and it didn't work either! So the L/R indicators on a '70 flash together? That's a sign that the secondary coil in the flasher relay is weak. Do you have a part number for the new solid state flasher relay? I wasn't aware of a solid state flasher relay. EP26 can be substituted for the 914 OEM flasher relay. EP26 is LED compatible if you go that way. Awesome, I'll just order one of those! My mechanic had a relay he tested with that was new, but could be that something was awry with it. At this point I just need the blinkers to work and either way the relay seems like the first step to make sure it's good. Ordering one now! EP26 is manufactured w/o any connection to the C2 pin since it is used differently in some vehicles. It is easy to mod the C2 pin to allow it to work in your 914. I have instructions on my website on how to do the mod. Heroic!! What does the C2 pin do? |
| Spoke |
Mar 17 2026, 01:14 PM
Post
#8
|
|
Jerry ![]() ![]() ![]() ![]() ![]() Group: Members Posts: 7,360 Joined: 29-October 04 From: Allentown, PA Member No.: 3,031 Region Association: None
|
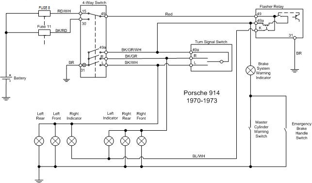
The C2 pin (sometimes listed as K pin) was used by Porsche to alert the driver that an external turnsignal bulb was burned out. With normal bulbs, the C2/K pin would drive itself to VBAT when flashing.
If a light was burned out, C2/K pin would be open and both indicators would flash together alerting the driver to a burned bulb. However over the years, the secondary relay would weaken and not close during normal operation. As soon as one adds LED turnsignals the entire alert system and operation Porsche designed falls apart. Thus EP26 is a good substitute. In EP26, C2/K is grounded internally so the L and R indicator never flash together. EP26 can drive all incandescent bulbs if no LEDs are used for turnsignals. ![]() |
| HiroProtagonist |
Mar 17 2026, 02:27 PM
Post
#9
|
|
Newbie ![]() Group: Members Posts: 11 Joined: 28-January 26 From: Portland Oregon Member No.: 29,208 Region Association: Pacific Northwest |
Awesome. I may actually have a turn signal bulb burned out as well, so I'll also swap to LEDs for those. Any idea what the bulb is for the signals, and if it needs to be a short one or something? I've ended up getting 1157 bulbs that are WAY too long before.
|
| chmillman |
Mar 17 2026, 03:12 PM
Post
#10
|
|
Member ![]() ![]() Group: Members Posts: 361 Joined: 15-June 24 From: Switzerland Member No.: 28,183 Region Association: Europe
|
Anyone know or have a reference to a Euro/ROW relay that is the equivalent of an EP 26? I only see them listed on US sites…
Something like this maybe? https://www.amazon.de/Yizhet-0-02A-20A-Moto...WF0aWM&th=1 |
| Spoke |
Mar 17 2026, 03:47 PM
Post
#11
|
|
Jerry ![]() ![]() ![]() ![]() ![]() Group: Members Posts: 7,360 Joined: 29-October 04 From: Allentown, PA Member No.: 3,031 Region Association: None
|
Anyone know or have a reference to a Euro/ROW relay that is the equivalent of an EP 26? I only see them listed on US sites… Something like this maybe? https://www.amazon.de/Yizhet-0-02A-20A-Moto...WF0aWM&th=1 That flasher will work for vehicles with separate L and R indicators in the tach however the indicators need to be slightly rewired. Their common wire going back to the C2/K pin needs to be removed from each indicator and connected to the pigtail shown which is connected to the ground of the tach. |
![]() ![]() |
|
Lo-Fi Version | Time is now: 17th March 2026 - 08:03 PM |
| All rights reserved 914World.com © since 2002 |
|
914World.com is the fastest growing online 914 community! We have it all, classifieds, events, forums, vendors, parts, autocross, racing, technical articles, events calendar, newsletter, restoration, gallery, archives, history and more for your Porsche 914 ... |